注意:访问本站需要Cookie和JavaScript支持!请设置您的浏览器! 打开购物车 查看留言付款方式联系我们
初中电子 单片机教材一 单片机教材二
搜索上次看见的商品或文章:
商品名、介绍 文章名、内容
首页 电子入门 学单片机 免费资源 下载中心 商品列表 象棋在线 在线绘图 加盟五一 加入收藏 设为首页
本站推荐:
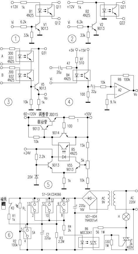
光电耦合器的应用
文章长度[1579] 加入时间[2006/7/1] 更新时间[2026/5/9 23:09:16] 级别[3] [评论] [收藏]


2003年,第6期,类别:电子技校


    光电耦合器具有体积小、使用寿命长、工作温度范围宽、抗干扰性能强、无触点且输入与输出在电气上完全隔离等特点,因而在各种电子设备上得到广泛应用。光电耦合器可用于隔离电路、负载接口及各种家用电器等电路中。下面将简单介绍光电耦合器的几种常见应用电路。
    1. 开关电路
    图1电路中,当输入信号Vi为低电平时,晶体管V1处于截止状态,光电耦合器B1中发光二极管的电流近似为零,输出端Q11、Q12间的电阻很大,相当于开关“断开”;当Vi为高电平时,V1导通,B1中发光二极管发光,Q11、Q12间的电阻变小,相当于开关“接通”。该电路因Vi为低电平时,开关不通,为高电平时开关导通。同理,图2电路中,因无信号(Vi为低电平)时开关导通,而为高电平时开关不通。
    2. 逻辑电路
    图3电路为“与门”逻辑电路。其逻辑表达式为V0=AB。图中两只光敏管串联,只有当输入逻辑电平A=1、B=1时,输出才有V0=1。同理,光电耦合器还可以组成“或门”、“与非门”、“或非门”等逻辑电路。
    3. 隔离耦合电路
    电路如图4所示。该电路是一个典型的交流耦合放大电路,适当选取发光二极管回路限流电阻R1,使B4的电流传输比为一常数时,即可保证该电路工作于线性放大状态。
    4. 高压稳压电路
    电路如图5所示。通常驱动管需采用耐压较高的晶体管(图中驱动管为9013)。当输出电压增大时,V55的偏压增加,B5中发光二极管的正向电流增大,使光敏管极间电压减小,调整管be结偏压降低而内阻增大,使输出电压降低;反之,使输出电压升高,从而保持输出电压的稳定。
    5. 门厅照明灯自动控制电路
    电路如图6所示。电路中四组模拟电子开关(S1~S4):S1、S2、S3并联用于延时电路,当其接通电源后经R4、B6驱动双向可控硅VT,VT直接控制门厅照明灯H;S4与外接光敏电阻RL等构成环境光线检测电路。当门关闭时,安装在门框上的常闭型干簧管KD受到门上磁铁作用,其触点断开,S1、S2、S3处于数据开状态。晚间主人回家打开门,磁铁远离KD,KD触点闭合。此时9V电源整流后经R1向C1充电,C1两端电压很快上升到9V,整流电压经S1、S2、S3和R4使B6内发光二极管发光,从而触发双向可控硅导通,H被点亮,实现自动照明控制。房门关闭后,磁铁控制KD,触点断开,9V电源停止对C1充电,电路进入延时状态。C1开始对R3放电,经一段时间延迟后,C1两端电压逐渐下降到S1、S2、S3的开启电压(1.5V)以下,S1、S2、S3恢复断开状态,导致B6截止,VT亦截止,H熄灭,实现延时关灯功能。

                                     四川  星河



1、 本站不保证以上观点正确,就算是本站原创作品,本站也不保证内容正确。
2、如果您拥有本文版权,并且不想在本站转载,请书面通知本站立即删除并且向您公开道歉! 以上可能是本站收集或者转载的文章,本站可能没有文章中的元件或产品,如果您需要类似的商品请 点这里查看商品列表!
本站协议 | 版权信息 |  关于我们 |  本站地图 |  营业执照 |  发票说明 |  付款方式 |  联系方式
深圳市宝安区西乡五壹电子商行——粤ICP备16073394号-1;地址:深圳西乡河西四坊183号;邮编:518102
E-mail:51dz$163.com($改为@);Tel:(0755)27947428
工作时间:9:30-12:00和13:30-17:30和18:30-20:30,无人接听时可以再打手机13537585389