选择分类:当前分类——当前分类
本站推荐:
51系列单片机输出PWM的两种方法
文章长度[2658] 加入时间[2006/7/1] 更新时间[2026/5/11 14:09:40] 级别[3] [评论] [收藏]


2003年,第5期,类别:智能电子


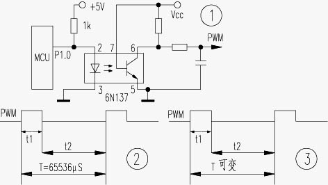
  MCS-51系列单片机无PWM输出功能,可以采用定时器配合软件的方法实现,对精度要求不高的场合是非常实用的。电路图见图1,采用高速光隔6N137输出,并将PWM的信号倒相。
  一、 工作原理(原理图如图1所示)
  二、PWM输出
  1. 固定脉宽PWM输出
  用T0定时器完成PWM输出,脉宽固定为65536μs。T0定时器设置成16位定时器,PWM波形如图2所示。
  程序清单:(12MHz)
  PwmData0    ;T0定时t1的初值(字)
  PwmData1    ;T0定时t2的初值(字)
  PwmF            ;PWM输出标志
;***************************
      setb tro  ;启动T0
            ……
  T0Int:;T0中断服务程序
       JB  PwmF ,PwmOutH
;PWM输出未完成返回
     Mov TH0,High(PwmData0)
     Mov TL0,Low(PwmData0)
       Setb tr0
          Setb PwmF
     Clr  p1.0  ;PWM输出脚
        reti
PwmOutH:Setb p1.0
               Clr tr0
        Mov TH0,High(PwmData1)
           Mov TL0,Low(PwmData1)
           Setb tr0
                Clr PwmF
                reti
    说明:在主程序中计算PwmData0、PwmData1的值。        
  2. 可变脉宽PWM输出
  用T0定时器控制PWM的占空比,T1定时器控制脉宽(最大65536μs。)
  T0、T1定时器设置成16位定时器。PWM输出波形如图3所示。
  程序清单:(12MHz)
  PwmData0    ;T0定时t1的初值(字)
  PwmData1    ;T1定时T的初值(字)
;***************************
      setb tro  ;启动T0
   setb tr1
    ……
T0Int:Clr  tr0     ;T0中断服务程序
           setb  p1.0  ;PWM输出脚
       reti
T1Int:Clr  p1.0   ;T1中断服务程序
       Clr tr0
          Clr tr1
      Mov TH0,High(PwmData0)
      Mov TL0,Low(PwmData0)
      Mov TH1,High(PwmData1)
      Mov TL1,Low(PwmData1)
      Setb tr1
      Setb tr0
            reti
  说明:在主程序中计算PwmData0、PwmData1的值。

                                     湖南  李杰



 

1、 本站不保证以上观点正确,就算是本站原创作品,本站也不保证内容正确。
2、如果您拥有本文版权,并且不想在本站转载,请书面通知本站立即删除并且向您公开道歉! 以上可能是本站收集或者转载的文章,本站可能没有文章中的元件或产品,如果您需要类似的商品请 点这里查看商品列表!