注意:访问本站需要Cookie和JavaScript支持!请设置您的浏览器! 打开购物车 查看留言付款方式联系我们
初中电子 单片机教材一 单片机教材二
搜索上次看见的商品或文章:
商品名、介绍 文章名、内容
首页 电子入门 学单片机 免费资源 下载中心 商品列表 象棋在线 在线绘图 加盟五一 加入收藏 设为首页
本站推荐:
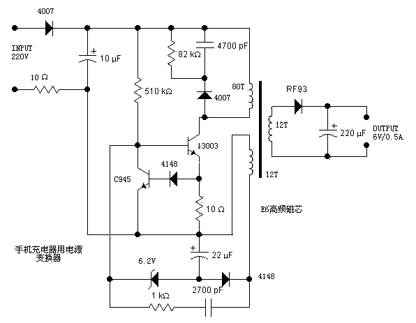
一款手机充电器用电源变换器电路
文章长度[422] 加入时间[2007/2/2] 更新时间[2025/12/17 6:14:49] 级别[0] [评论] [收藏]

一款手机充电器用电源变换器电路

....这种充电器采用抑制振荡型开关电源,它的简单工作原理是把220v交流电整流滤波成峰值电压300v左右的三角波(滤波电容用的很小或干脆不用),利用开关管E极较大的电阻取出电压进行比较,在电源电压达200v左右时就使开关电源停振,加上此开关电源初级电流很小,开关管C极反峰电压也较低,因此可以使用Vceo大于300v的TO-92封装的小型开关管,以缩小体积降低成本。

1、 本站不保证以上观点正确,就算是本站原创作品,本站也不保证内容正确。
2、如果您拥有本文版权,并且不想在本站转载,请书面通知本站立即删除并且向您公开道歉! 以上可能是本站收集或者转载的文章,本站可能没有文章中的元件或产品,如果您需要类似的商品请 点这里查看商品列表!
本站协议 | 版权信息 |  关于我们 |  本站地图 |  营业执照 |  发票说明 |  付款方式 |  联系方式
深圳市宝安区西乡五壹电子商行——粤ICP备16073394号-1;地址:深圳西乡河西四坊183号;邮编:518102
E-mail:51dz$163.com($改为@);Tel:(0755)27947428
工作时间:9:30-12:00和13:30-17:30和18:30-20:30,无人接听时可以再打手机13537585389